東京デジタルファースト推進計画

《東京デジタルファースト条例に基づく情報通信技術を活用した行政の推進に関する計画》

「東京デジタルファースト推進計画」の策定にあたって

 都民生活の質を高めていくこと。言うまでもなく、このことが都政の使命であります。都政が直面する様々な課題を克服し、東京の目指す未来を切り拓いていくために、デジタルの力を最大限活用すべく、東京都は一昨年9月、「TOKYO Data Highway基本戦略」を策定し、取組を進めてまいりました。さらに、本年4月には、デジタルサービス局を新たに設置し、東京のデジタルトランスフォーメーションを一層加速させております。都庁自らもまた、都民の期待に応える組織へと変貌を遂げなければなりません。行政のデジタル化を強力に推進し、QOS(クオリティ・オブ・サービス)を飛躍的に高めていくことが、都民の生活の質、QOL(クオリティ・オブ・ライフ)の向上に繋がります。

 とりわけ、行政手続は、都民や事業者の皆様にとって最も一般的な都庁との「接点」であり、デジタル化を進めることで、都民・事業者の皆様にとっても、都庁にとっても、大きな生産性の向上が図れることでしょう。書面や押印で行うことを前提としてきた行政手続を今ここで大きく変えていきたいと思います。

 今回、都民や事業者の皆様と接点のある全ての手続を点検し、デジタル化や見直しの方向性を「東京デジタルファースト推進計画」としてまとめました。利用件数の多い手続きから重点的に取り掛かり、国や区市町村とも連携を図りながら実効性のある施策を着実に進めます。個別手続に関する取組に加え、利用者中心のデジタル化の推進や、モバイルを活用したサービス提供など、将来のデジタル社会を前提とした、質の高い行政サービスの実現を目指してまいります。

 他方、高齢者をはじめ、デジタル機器に不慣高齢者をはじめ、デジタル機器に不慣れな方々もいらっしゃいます。こうした方々への支援もしっかりと行い、デジタル化がもたらす恩恵を誰もが享受できる、「デジタルファースト」を実現してまいります。

 時代の流れを捉え、機を逃さず施策を展開していくことが、東京の未来を明るいものにします。変革のスピードを一気に上げて、その先の都市の持続的な発展に繋げていく。「サステナブル・リカバリー」の発想で、都民の皆様の生活をより豊かなものに変えてまいります。

令和3(2021)年7月 東京都知事 小池百合子

1 はじめに

1.1 本計画の趣旨

1.1.1 計画策定の背景
  • 都民や事業者との接点となる行政手続については、平成29(2017)年12月に策定した東京都ICT戦略に基づくオンライン化や都政改革における行政手続コストの削減の取組により、デジタル化を着実に推進してきた。
  • 一方で、いまだ紙や押印、対面で行う手続が多く存在する。押印を中心とした業務を行うために新型コロナウイルス感染症における緊急事態宣言下でも移動を余儀なくされる者がいる等、課題が明らかとなった。先のポストコロナ社会を見据え、行政手続のデジタル化を加速させることが重要である。
  • 行政手続のデジタル化を一層強力に推し進める梃子(てこ)とするため、都の条例等に基づく手続をデジタルで行うための通則を定める「オンライン通則条例」※1から、東京都の手続をデジタルで行うことを原則とする東京デジタルファース条例(平成16年東京都条例第147号。以下「本条例」という。令和2(2020)年10月公布、令和3(2021)年4月1日施行。)へと抜本的に見直しを行った。
    ※1 東京都行政手続等における情報通信の技術の利用に関する条例

図1 東京デジタルファースト条例(「オンライン通則条例」の改正)の概要

  • 本条例に基づき、直ちにデジタル化が困難な手続についても着実かつ計画的にデジタル化を進めていくとともに、行政サービスの更なるQOS(クオリティ・オブ・サービス)向上のため、「情報通信技術を活用した行政の推進に関する計画」(以下「本計画」という。)の策定条項を新設した。
1.1.2 行政サービスの“根幹”ともいえる行政手続
  • 許認可、届出、証明、閲覧、補助金申請、施設利用申請などの行政手続は、都民や事業者にとって、最も一般的な都庁との「接点」のひとつである。
  • また、行政手続には、都民や事業者からの申請に基づき公権力をもって権利を発生させるものなど、都民や事業者にとって影響の大きな手続(例:パスポート、調理師免許、建設業許可等)もあることから、都民生活や事業者の円滑な事業推進において重要な性質を持つ。
  • こうした行政サービスの根幹ともいえる行政手続をデジタル化し、手続を行う際に利用者にかかる負担を減らすことは、都政のQOS、ひいては都民のQOL(クオリティ・オブ・ライフ)向上に大きく寄与するものである。

図2 手続のデジタル化によるメリット(イメージ)

1.1.3 本計画の位置付け
  • 本計画は、本条例第4条に基づく「情報通信技術を活用した行政の推進に関する計画」として位置付ける。

1.2 計画期間等

  • 第一期計画期間は、令和3(2021)年度から令和5(2023)年度までの3か年とする。ただし、個別施策について、更に長い期間を設定することが適当な場合はこの限りではない。
  • 本計画は、個別施策の取組状況やデジタル庁等の国の動向等も踏まえ、その在り方を含めて見直しを検討するとともに、必要に応じて随時、改正等を行う。
  • 具体的な見直しの時期等については、「4.3 本計画の見直し」で後述する。

1.3 対象となる手続の範囲

  • 内部手続を除く、各局等※2の都民や事業者と接点がある全ての手続を本計画の対象とする。なお、国の法令等に基づき各局等が行う手続も含めるものとする。
    (本計画の対象とならない手続)
    東京都以外の行政機関の権限で行う手続
    東京都の地方独立行政法人や指定管理者の手続(公の施設の管理に関する業務を除く。)
    東京都の内部手続
  • また、デジタル化が未実施の手続はもとより、既にデジタル化をしている手続についても、更なる利便性の向上を目指す手続として本計画の対象とした。
  • なお、内部手続は、本計画における取組の対象外とするが、当然ながら行政事務の効率化に資する取組としてデジタル化を積極的に進めていく。

※2 東京デジタルファースト条例第2条第2号イに規定するもの(地方自治法第7章の規定に基づいて置かれる都の執行機関、東京都公営企業組織条例(昭和27年東京都条例第81号)第1条に規定する局、警視庁(警察署を含む)、東京消防庁(消防署を含む)又はこれらに置かれる機関)

図3 対象となる手続の範囲

1.4 KPI(政策評価指標)設定の考え方

  • 時間及び場所の制約がない申請・届出など、行政手続のデジタル化は、手続にかかる時間(コスト)の削減に大きく貢献するものである。さらには、非接触・非対面を可能とすることで、行政窓口の混雑を緩和し、新型コロナウイルス感染症等の感染リスクの低減にも寄与する。
  • このため、本計画全体のKPI(政策評価指標)は、こうした行政手続のデジタル化の重要性に鑑み、本計画の対象手続のうち、オンライン化した手続数※3の割合とする。
<本計画全体のKPI>
KPI指標 現状(2020年9月末) 第一期目標(2024年3月末) 最終目標
オンライン化した手続き数の割合 5% 70% 100%

※3 手続の根拠規定・条項及び手続類型(本条例第2条第6号から第9号までに定める申請等、処分通知等、縦覧等又は作成等)ごとに数える。この単位を「手続プロセス」という。

  • また、本条例では、行政手続のデジタル化を推し進め、ひいては、行政全体のデジタル化につなげることにより、都民や事業者の利便性向上や行政運営の簡素化・効率化につなげ、もってQOL向上等に寄与することを目的としている。
  • そこで、手続のデジタル化を推進するのみならず、手続の性質及び利用者のニーズを踏まえ、手続に要する処理時間の短縮や申請等の受付時間の拡充、利用可能なデバイス等の多様化をはじめとするQOSの向上を加味したデジタル化を推進していく。こうしたQOSの向上に資する取組に関しては、手続ごとの性質や利用者の特性によって異なるため、一律の指標ではなく、手続ごとに定めるものとする(別表「本計画の対象手続一覧」を参照)

図4 QOS向上に資する取組分類

  • さらに手続のデジタル化が進むことにより、手続に関する様々なデータを把握し分析することが可能になる。本計画を推進する中で、こうして得られた手続に関するデータを基に、利用者の更なる利便性向上に資するKPIを検討していく。

図5 行政手続のQOSステージ(イメージ)

2 基本方針

2.1 利用者中心のデジタル化の推進

2.1.1 デザイン思考の行政サービス
  • 都は「シン・トセイ」戦略において、都政のQOS向上に向けた改革のキーワードの1つとして「デザイン思考」を掲げており、ユーザー目線に基づく政策やサービスを創出することを目指している。行政手続においても、利用者の意見を踏まえた「デザイン思考」を実践し、ニーズの変化などにも柔軟に対応していかなければならない。
  • 国においては、デザイン思考を具体化した「サービス設計12箇条」を掲げ、利用者中心の行政サービス改革を進めており、手続の利用者ニーズを把握・分析した上で「すぐ使えて」「簡単」で「便利」な行政サービスの実現を目指すこととしている。

図6 サービス設計12箇条

出典:「デジタル・ガバメント実行計画」(令和2(2020)年12月25日改定(閣議決定))

  • 都は、こうした国の考え方も参考に、行政手続を担う立場から、本人か代理人か、個人か法人か、地域別、世代別、世帯構成別の申請者の分類(属性)や情報通信技術の利用の能力等にかかわらず、誰もがデジタル化の恩恵を享受できるよう配慮しつつ、デジタル化を目的とせず、デジタル化を通して利用者にとっての利便性を高めるとともに、行政にとって効果的・効率的な手続とすることで、更なる付加価値の提供を生み出す好循環を作り出すことを目指す。
  • こうした取組を通じて、利用しやすいサービスを構築することで、オンライン申請の利用率を高めていく。
2.1.2 ワンスオンリー・ワンストップの推進
  • 行政手続を簡素化・簡略化するためには、手続に必要な添付書類が必要最低限となるよう手続自体の見直しを行うとともに、関連する複数の手続を一度に済ますことが重要である。
  • このため、各局等は、既に行政機関が保有している情報について、手続の添付書類として提出を求める場合は、その必要性を精査した上で、国が整備する添付書類の省略に寄与する情報システムと連携を図り、こうした行政機関間の情報連携等によって添付書類を省略する。
  • 省略が困難な添付書類についても、オンラインで提出することを可能とするなど、可能な限り一連の手続がデジタルで完結するように取り組む。

図7 行政手続に必要となる主な添付書面の省略について

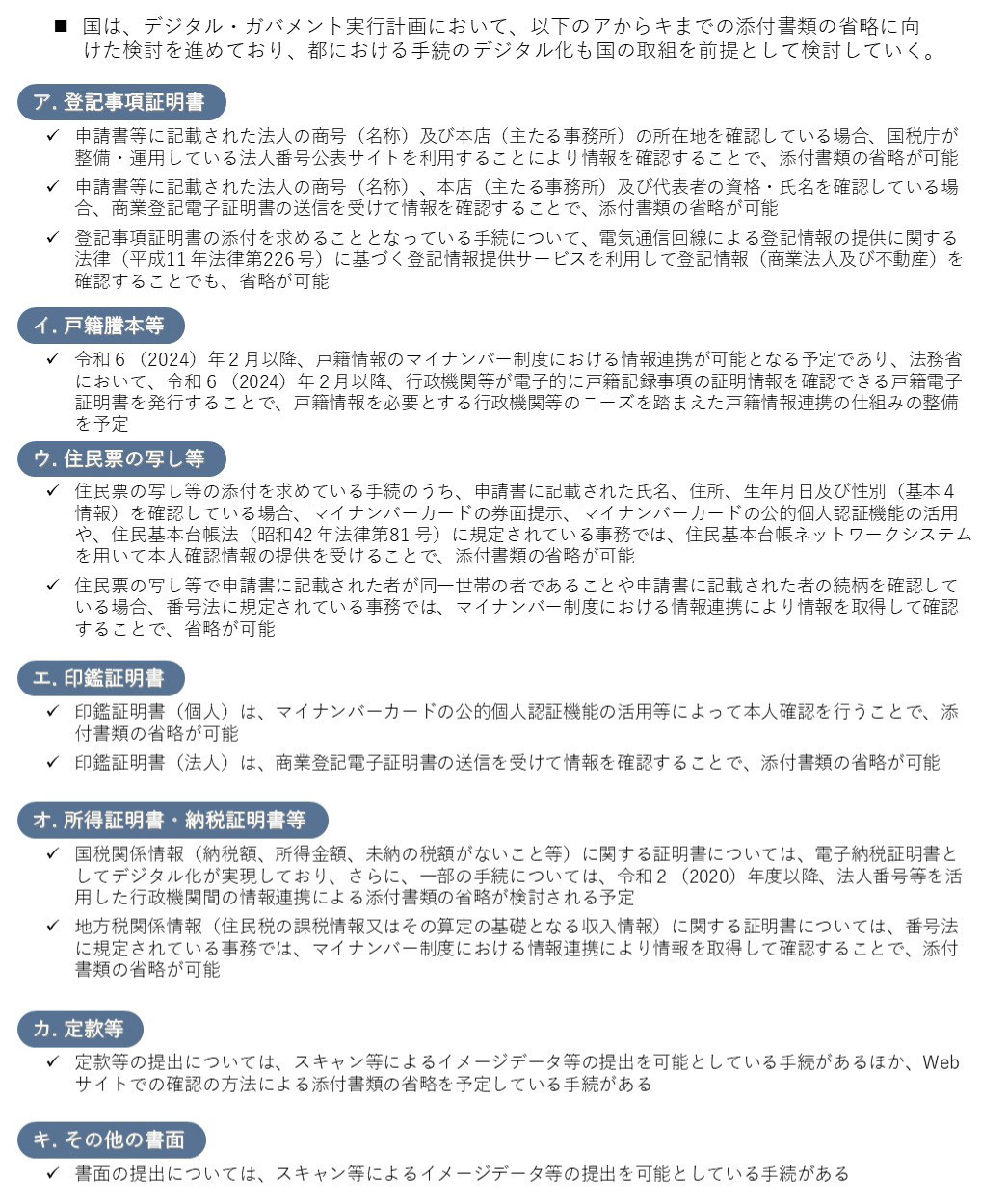
ア 登記事項証明書
  • 申請書等に記載された法人の商号(名称)及び本店(主たる事務所)の所在地を確認している場合、国税庁が整備・運用している法人番号公表サイトを利用することにより情報を確認することで、添付書類の省略が可能
  • 申請書等に記載された法人の商号(名称)、本店(主たる事務所)及び代表者の資格・氏名を確認している場合、商業登記電子証明書の送信を受けて情報を確認することで、添付書類の省略が可能
  • 登記事項証明書の添付を求めることとなっている手続について、電気通信回線による登記情報の提供に関する法律(平成11 年法律第226 号)に基づく登記情報提供サービスを利用して登記情報(商業法人及び不動産)を確認することでも、省略が可能
イ 戸籍謄本
  • 令和6年2月以降、戸籍情報のマイナンバー制度における情報連携が可能となる予定であり、法務省において、2024 年(令和6年)2月以降、行政機関等が電子的に戸籍記録事項の証明情報を確認できる戸籍電子証明書を発行することで、戸籍情報を必要とする行政機関等のニーズを踏まえた戸籍情報連携の仕組みの整備を予定
ウ 住民票の写し
  • 住民票の写し等の添付を求めている手続のうち、申請書に記載された氏名、住所、生年月日及び性別(基本4情報)を確認している場合、マイナンバーカードの券面提示、マイナンバーカードの公的個人認証機能の活用や、住民基本台帳法(昭和42 年法律第81 号)に規定されている事務では、住民基本台帳ネットワークシステムを用いて本人確認情報の提供を受けることで、添付書類の省略が可能
  • 住民票の写し等で申請書に記載された者が同一世帯の者であることや申請書に記載された者の続柄を確認している場合、番号法に規定されている事務では、マイナンバー制度における情報連携により情報を取得して確認することで、省略が可能
エ 印鑑証明書
  • 印鑑証明書(個人)は、マイナンバーカードの公的個人認証機能の活用等によって本人確認を行うことで、添付書類の省略が可能
  • 印鑑証明書(法人)は、商業登記電子証明書の送信を受けて情報を確認することで、添付書類の省略が可能
オ 所得証明書・納税証明書
  • 国税関係情報(納税額、所得金額、未納の税額がないこと等)に関する証明書については、電子納税証明書としてデジタル化が実現しており、さらに、一部の手続については、2020 年度(令和2年度)以降、法人番号等を活用した行政機関間の情報連携による添付書類の省略が検討される予定
  • 地方税関係情報(住民税の課税情報又はその算定の基礎となる収入情報)に関する証明書については、番号法に規定されている事務では、マイナンバー制度における情報連携により情報を取得して確認することで、添付書類の省略が可能
カ 定款等
  • 定款等の提出については、スキャン等によるイメージデータ等の提出を可能としている手続があるほか、Web サイトでの確認の方法による添付書類の省略を予定している手続がある
キ その他の書面/h5>
  • 書面の提出については、スキャン等によるイメージデータ等の提出を可能としている手続がある
    出典:「デジタル・ガバメント実行計画」(令和2(2020)年12月25日改定(閣議決定))
デジタル用語ワンポイント解説①

◎ワンスオンリー
ワンスオンリーとは、行政機関に一度提出した情報は、二度提出しなくてもよいという考え方です。
行政手続では、国や地方自治体の行政機関等が連携し、既に保有しているデータを活用することで、同じ情報を再度出す必要がなくなります。

2.1.3 モバイルファースト※4でのサービス提供
  • 近年、スマートフォンの世帯保有率がパソコンの世帯保有率を上回っていることや個人のスマートフォンの保有率が増加傾向にある。

図8 情報通信機器の普及状況

出典:令和元年通信利用動向調査(総務省)
※4 スマートフォンをはじめとするモバイル端末に最適化され、ストレスなく利用できるデザインにすること

  • そのため、スマートフォンにより時間や場所に捉われずに手続を完結することが利用者にとって有益であることから、手続の性質や利用者のニーズを踏まえ、スマートフォンでも不便なくオンライン手続ができる環境整備に取り組んでいく。
  • なお、「東京共同電子申請・届出サービス」についても、スマートフォンにより手続を完結することができるよう、本人確認や手数料の支払いなどの関連する機能を強化していくとともに、利用者や専門的な知見を有する方々の意見を取り入れながら必要な改善を図っていく。

図9 ワンストップ・オンライン手続 プロジェクト

出典:東京都「シン・トセイ」戦略

2.2 デジタルファーストを旨とする行政手続

2.2.1 行政手続の原則デジタル化
  • 東京都に対する申請等及び申請等に対する処分通知等については、個人情報の保護等に留意しつつ、添付書類の提出、本人確認及び手数料納付も含む手続全体をオンライン等で実施できるようにすることを原則とする。このため、各局等は、速やかにデジタル化の実現に取り組むとともに、新たに根拠規定を設けて行う手続は、本条例に基づき、デジタルで行うことを前提に業務フローを設計する。
  • 東京都に対する申請等に基づかない処分通知等については、一方的にデジタルで行うことが運用上困難であること、また、不利益性の高い手続が想定されることから、個別の情報システムでデジタル化する手続を除き、国の動向や技術革新の進展を踏まえ、デジタル化に向けた対応を検討していく。
  • 手続の年間件数が少なく、現時点で費用対効果が見合わないと判断される手続については、デジタル化そのものを目的化せず、関係者との調整や実施方法の見直しなど多角的な検討を行っていく。
  • 国の法令等に基づく手続など、東京都のみでデジタル化の検討が困難な手続については、国等と密に連携を図るとともに、国に対する要望等を通じて、デジタル化やQOS向上に向けた検討を進める。
デジタル化に伴う手続の抜本的な見直し
  • 手続を行う際に利用者にかかる負担を減らし、都民等のQOL向上のため、各局等は、書類の提出等が不要となるよう行政間連携により書類提出の機会を減らし、業務フローを利用者視点で抜本的に見直す。
  • 各局等は、多様な属性を持つ全ての人が行政サービスの利便性を享受できるよう、手続の性質に応じて、オンラインや対面でコミュニケーションを組み合わせるなど、単にデジタル化することが目的化しないように利用者に合った形態でのサービス設計を検討していく。
  • 職員が行う内部事務の処理についても、各局等は、手続のデジタル化と合わせて、業務フローの最適化(BPR)を推進していく。
  • 新たな業務フローの構築に当たっては、従来の業務フローをそのままデジタルに置き換えるだけではなく、“デジタル化を阻害する制度や慣習の撤廃”まで含めて検討し、申請から受理、決裁、書類作成及び通知等の事務工程の一気通貫のデジタル化等による業務効率化を目指す。
  • 社会情勢の変化によって利用の見込みがないものや他の手続の実施の際に合わせて実施することが効率的になっている手続などは、積極的に廃止や統合を進めていく。

図10 デジタルファーストを旨とする考え方(まとめ)

デジタル用語ワンポイント解説②

◎BPR (Business Process Re-engineering)
BPRとはビジネス・プロセス・リエンジニアリングの略で業務の改革を行うことです。
似たような言葉に業務改善がありますが、一般に、業務改善はある業務を効率化することで無駄をなくすことを指します。一方で、BPRは業務を“根本から“見直すことで既存のルールや仕組みから変えていく改革のことをいいます。
行政機関においても、既存事業の見直しにより、追加的に無駄な支出が行われることを抑制した事例や、業務の見直しが現状認識や問題意識の共有化につながり、全体を俯瞰し大きな課題の把握につながった事例などがあります。

  • 社会情勢の変化によって利用の見込みがない手続や他の手続と合わせて実施することが効率的な手続は、廃止や統合を積極的に進めていく。また、利用者がワンアクセスで手続が完結できるよう、国や区市町村等とも連携し、関連する行政手続のワンストップ化を推進する。

2.3 情報システムの整備等

2.3.1 デジタル化に向けた手段の選択
  • デジタル化に当たっては、手続の性質及び各デジタル化ツールの特徴を把握し、利用者ニーズに沿った最適な方法を選択するものとし、また、実装にかかるコストを考慮するものとする。
  • 既存の情報システムの利用では対応できない場合や件数が少ないなど費用対効果の観点から新たに情報システムを整備することが適当でない場合には、各局等のホームページ内の簡易な申請ページによる方法や電子メールによる方法等で対応する。
  • あわせて、手続の性質も勘案しつつ、必要な情報システムの整備等(スマートフォン専用画面の整備等も含む。)を行っていくほか、生活文化局において、令和3(2021)年度中に新たにデジタルポータルサイトを構築し、オンライン申請等の手続総合窓口案内を設けるなど、オンライン申請の利用率向上にも努めていく。
2.3.2 情報システムの整備等の考え方
  • デジタルサービス局は、手続の性質及び利用者の特性に応じたデジタル化を進めていくため、利用者ニーズを柔軟に取り込むことが可能なSaaS※5(Software as a Service)利用について、ユーザーの意見も聞きながら効果検証を行い、マイナポータル等の国の動向も見据えながら、東京都における手続のシステムの在り方についての検討を将来的に進めていく。
    ※5 特定及び不特定ユーザーが必要とするシステム機能を、ネットワークを通じて提供するサービス、あるいは、そうしたサービスを提供するビジネスモデルのこと(出典:総務省「「クラウドサービスの安全・信頼性に係る情報開示指針」における「IoTクラウドサービスの安全・信頼性に係る情報開示指針」の追加」(平成30(2028)年10月26日報道発表))
  • 各局等は、費用の適正化と行政サービスの向上を両立させるため、情報システム整備等に要する費用とこれにより生じる利用者側の効果、都の行政機関側の効果、BPRによる効果等を勘案し、費用対効果の精査を十分に行った上で、行政手続のデジタル化を推進する。
  • 情報システムの整備に当たっては、利用者視点に立った迅速かつ柔軟なサービスとするため、クラウドサービスの利用を積極的に検討するとともに、サービスの開発や試行の段階からユーザーレビュー等を実施し、より使いやすいシステムへと常に改善を積み重ねることで、利用者の満足度の向上につなげていく。

2.4 デジタルデバイドの是正

  • デジタル化の目的は、あくまでも都民や事業者の利便性向上に資することであり、デジタル化を進めた結果、デジタルになじみのない方々の利便性が低下してしまうことは本旨ではない。また、デジタル化によって初めて可能となる支援方法もあり、こうした可能性も考慮し、多角的な視点でデジタルデバイドの是正に取り組んでいく必要がある。
  • 各局等は、利用者の円滑なオンライン申請に向け、デジタル技術に関する特別な知識がなくても分かりやすい用語や表現を使用するとともに、煩雑な操作を要しないシンプルな設計とする申請画面の構築に努める。また、外国人利用者のための外国語表記にも留意する。
  • デジタルデバイドの是正に関する取組として、例えば、デジタルサービス局では、高齢者向けスマートフォン利用促進事業を通じて、デジタル機器に不慣れな高齢者がスマートフォンを安心して活用し、オンライン申請の利用につなげる取組を令和3(2021)年度から実施する。また、区市町村や町会・自治会による取組の支援を充実するなど、多様な主体とともにデジタルデバイドの是正に向けた対策を推進していく。
  • こうした取組について、国等との連携を視野に入れて重層的に展開し、高齢者や障害者等を含む誰もがデジタル化の恩恵を受けられるようにデジタルデバイドの是正に取り組んでいく。
デジタル用語ワンポイント解説③

◎デジタルデバイド
デジタルデバイドとは「インターネットやパソコン、スマートフォン等の情報通信技術を利用できる者と利用できない者との間に生じる格差」のことです。 新型コロナウイルス感染症ワクチンの接種申込に当たって、特に高齢者など、デジタルに不慣れな方は、「いつでもどこでも申込手続が行える」「予約可能な日時を一覧で確認できる」「接種会場への行き方(地図)を確認できる」といったインターネット予約の利便性を享受できないことがありました。行政手続のデジタル化に当たっては、こうしたデジタルに不慣れな方々が、相対的に不便になってしまうことがないように対策を行うことが重要です。

2.5 区市町村との連携・協力等

  • 行政手続において、デジタル化による都民や事業者の利便性を向上させるためには、個別手続や組織の縦割りを排すことが重要であり、都庁内はもとより、都民に身近な区市町村との連携や協力が不可欠である。
  • 手続のデジタル化に当たっては、必要に応じて区市町村とも積極的に連携を図り、利用者視点の見直しを進めるとともに、区市町村の取組に対して必要な支援を実施する。
  • 具体的には、前述のデジタルデバイド対策では、利用者が都民であることと同時に区市町村民でもあることから、デジタルサービス局では、行政手続のデジタル化に関して区市町村が主体的に取り組む地域のデバイド対策を後押しするとともに、先駆的な取組やノウハウを都内全体に波及させる事業を令和3(2021)年度から実施する。また、区市町村の窓口手続のデジタル化のモデル事業を通じて区市町村のデジタルトランスフォーメーション(DX)※6 を支援する。
  • さらには、区市町村を含めた行政全体のデジタル化の底上げを目指し、既存の都・区市町村合同勉強会(UPDATE_TOKYO Government Academy)に加え、都内区市町村の情報部門の最高責任者であるCIO(Chief Information Officer)等を集めた会議体を設置した。
    ※6 ICTの浸透が人々の生活をあらゆる面でより良い方向に変化させるという概念(出典:東京都「未来の東京」戦略(令和3(2021)年3月)

図11 区市町村支援の方向性(デジタルサービス局)

2.6 政策連携団体のデジタル化

  • 政策連携団体※8は、専門的な技術・ノウハウを活用し、都と協働した事業執行や高度な専門性に基づき都に対して政策提案を行うことを役割としている「都庁グループ」の一員である。行政のデジタル化に当たっては、都政運営の一翼を担うこれら政策連携団体のデジタル化に向けた取組も重要である。
  • 本条例に基づき、政策連携団体は、手続のデジタル化に向けた必要な措置を講ずるよう努めるものとし、各局等は、政策連携団体の手続のデジタル化に向けた指導を行っていくこととする。
  • また、政策連携団体が目標等を定め実施している手続以外のデジタル化に係る取組についても、適宜、必要な指導等を通じて、取組を推進していく。
    ※8 東京デジタルファースト条例第14条第1項の規定に基づき知事が定める出資等法人(令和3(2021)年4月1日付東京都告示第439号)

3 デジタルファーストに向けた施策

3.1 施策の体系

  • 東京都は、「シン・トセイ」戦略のコア・プロジェクトの1つであるワンストップ・オンライン手続プロジェクトにおいて、許認可等の手続において都民利用が多い169手続のデジタル化を進めているところである。
  • 加えて、本条例の適用範囲が要綱等に基づく手続にも拡大したことから、本計画の策定に当たり「シン・トセイ」戦略の取組を含む各局等が所管する条例・規則・要綱等において規定されている全手続を対象とした棚卸調査(令和2(2020)年9月末時点)を令和2(2020)年10月から11月まで実施した。
  • 本調査において、年間件数が1万件以上の手続プロセス数は、棚卸調査で把握した手続プロセス数の約35,000のうち2%を占めるに過ぎないが、全手続プロセス数の年間件数の合計の9割以上を占める結果となった。
  • そのため、本計画においては、年間件数が1万件を超える手続プロセス及びそれに関連する手続プロセスを優先的な取組対象とする。そのうち、デジタル化が未実施のものを「重点的にデジタル化を実施する手続」とし、既にデジタル化されているものを「更なる利便性の向上を図る手続」として、ともに本計画の「重点手続」に位置付ける。各局等は、これらの重点手続を中心に、取組を強力に推し進める。
  • なお、本計画の取組は、「シン・トセイ」戦略の取組と緊密に連携することとし、都民や事業者の利便性向上を図っていく。
  • 国においては、「デジタル・ガバメント実行計画(令和2(2020)年12月25日改定(閣議決定))」において、情報システムの整備等を行い、デジタル化を順次実施する行政手続や地方公共団体が優先的にデジタル化を推進すべき手続を示している。これらについては、国の動向を注視し、連携しながら着実に取組を進めていく。

図12 施策の体系(「シン・トセイ」戦略の取組との関係)

3.2 本計画の重点手続

  • 本計画に定める重点手続については、別紙1において示す。
3.2.1 重点的にデジタル化を実施する手続
  • 各局等が所管する東京都に係る手続(内部手続を除く。)において、年間件数が概ね1万件を超えるデジタル化が未実施の手続とその関連手続について、利用者視点に立ったデジタル化の方向性、具体的な検討内容、デジタル化の実施時期等を詳細に明示し、優先的にデジタル化を進めていく。
3.2.2 更なる利便性の向上を図る手続
  • 各局等は、新たにデジタル化を実現する行政手続だけでなく、既にデジタルで行っている行政手続においても、利用者視点に基づいた現状の把握と分析を行った上で、手続の一連の工程がデジタルで完結することを目指す。また、オンラインによる申請時の添付書類の省略や費用対効果等も踏まえてオンライン利用を促進する方策を検討し、利用者の利便性向上に取り組む。
  • このうち、年間手続件数が概ね1万件を超え、都民や事業者が反復的又は継続的に利用する手続を中心として、利用者の利便性向上に向けた取組を進める。各局等は、これらの手続について、詳細な取組内容について示す。

3.3 「シン・トセイ」戦略において掲げたデジタル化を推進する手続

  • 令和3(2021)年3月に、令和7(2025)年度を目途に「デジタルガバメント・都庁」の基盤を構築するため、令和2(2020)年度から令和4(2022)年度までに短期集中で取り組むプロジェクトの具体策を提示した「シン・トセイ」戦略を策定した。
  • 許認可等の手続のうち、特に都民利用が多い169手続をより短期間でデジタル化すべきものと位置づけている。このうち、東京都の権限で見直し可能な119手続については、概ね令和4(2022)年度までにデジタル化の実現を図っていく(別紙2「「シン・トセイ」戦略に掲げる169手続」参照)。

4 フォローアップと見直し

  • デジタルサービス局は、デジタルを活用して都政のQOSを飛躍的に向上させる旗振り役・牽(けん)引役として、各局等が所管する行政手続のデジタル化を強力に推進する。
  • 具体的には、各局等の施策を技術面からサポートするとともに、行政手続のデジタル化、ひいては、行政全体のデジタル化に係る各局等の職員のスキルやノウハウの向上に資する取組を行う。
  • また、各局等の個別の手続に関し、直ちにデジタル化が困難な手続については、手続そのものの見直しや手続における課題抽出からツール選定、利用者視点のユーザーインターフェイスの設計、内部事務処理の改善など、デジタルサービス局が所管局と伴走型サポートを行う体制を検討していく。
  • 添付書類等により一連の手続がデジタルで完結しない場合は、各局等の検討状況を調査し、その結果を踏まえて、更なる添付書類の省略に向けた各局等の取組を後押しする。また、多数存在する手続をワンストップで行うために必要と考えられる手続は、関連する手続の調整役を担う。
  • 取組に当たっては、一元的なプロジェクト管理において、年間を通じて常に進捗状況を把握し、その状況を分かりやすく示していく。利用者から行政手続に関する改善要望や新たなニーズがあれば、所管局と連携してその意見を政策に反映するよう努めるものとする。

4.1 推進体制(デジタルサービス局と各局等の役割)

  • デジタル・ガバメントの実現に向けた取組を着実に進めていくため、行政手続の棚卸調査を継続的に実施し、本計画に基づく取組を一体として進める。

4.2 行政手続の棚卸の継続・改善

  • 第一期計画期間終了後の取扱いは、次期計画の策定を前提としつつ、計画期間内において、デジタルサービス局が各局等と連携を図りながら、取組の進捗把握及び次期計画の方向性について検討を実施する。

4.3 本計画の見直し

記事ID:110-001-20231205-007819